******304am永利·(中国)股份有限公司-Officialwebsite

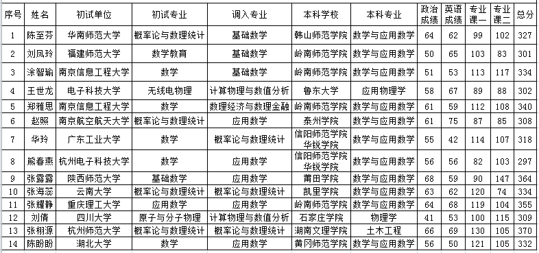
2017年数学与统计学院第三批研究生复试名单公示

作者: 时间:2017-03-27 点击数:

 

 

Copyright ©2026 版权所有:304am永利·(中国)股份有限公司-Officialwebsite  电话:0596-2591441 传真:0596-2527931  学院党委信箱:msdstydzzh@163.com