******304am永利·(中国)股份有限公司-Officialwebsite

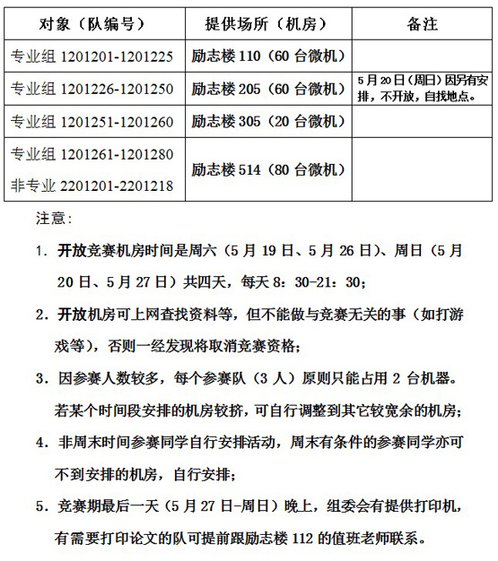
2012年全校数学建模竞赛开放机房安排表

作者: 时间:2012-05-17 点击数:


Copyright ©2026 版权所有:304am永利·(中国)股份有限公司-Officialwebsite  电话:0596-2591441 传真:0596-2527931  学院党委信箱:msdstydzzh@163.com